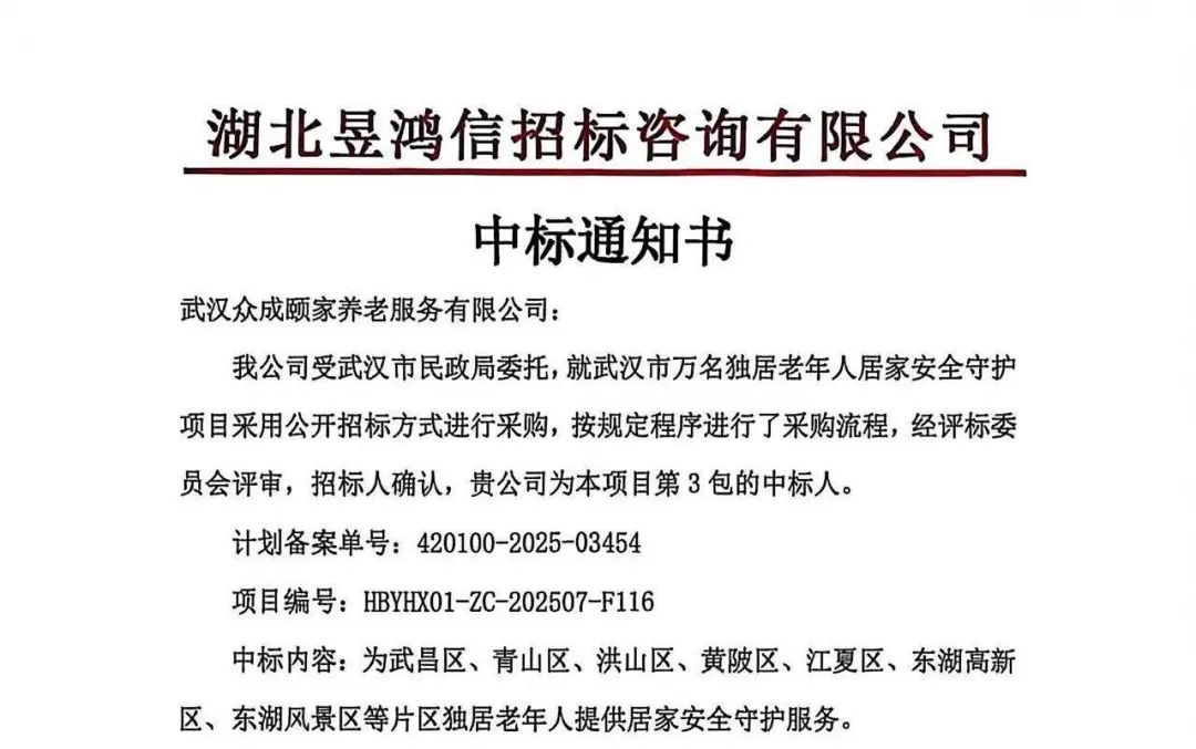
近日,武汉康养集团所属武汉众成颐家养老服务有限公司成功中标“武汉市万名独居老年人居家安全守护”项目第三包。这不仅是对武汉康养集团智慧养老服务能力和企业社会责任的高度认可,更是武汉康养集团积极参与全市智慧养老服务体系建设的又一重要里程碑。

*武汉康养众成颐家公司是WISE 武汉银发展承办单位——武汉健康养老有限公司(武汉康养公司)打造的养老服务及运营品牌,2025年1月成为武汉康养公司旗下成员企业。
该项目第三包覆盖武昌区、青山区、洪山区、黄陂区、江夏区、东湖高新区、东湖风景区共七个区域。作为片区唯一服务供应商,武汉康养集团所属武汉众成颐家养老服务有限公司将为3310位独居老人提供系统化、智能化、人性化的居家安全守护服务。项目内容包括向服务对象提供安装紧急报警器、人体红外感应器、联网型独立式烟雾报警器、门磁感应器、智能水表等终端设备,以及对接市养老服务综合平台的服务管理系统,提供7×24小时紧急呼援服务、安全监测与风险干预服务、探访关爱及关怀提示服务等多项安全守护服务,全力构建“技防+人防”相结合的全天候守护机制。
武汉康养集团所属武汉众成颐家养老服务有限公司具备成熟的“智慧养老居家安全守护体系”,集成智能硬件与系统支持、大数据预警联动、标准化服务流程和人性化关怀机制于一体。我们以技术为基础,依托智能化平台,部署稳定易用的安防设备,实现实时预警、快速响应;以服务为核心,发挥标准化体系优势,组建温暖专业的服务团队,提供有尊严、有温度的照护;以责任为根本,通过完善的质量监督与应急机制,严格执行合同,保障老人安全与权益;以创新为动力,持续优化产品与服务体验,积极打造“智慧养老”武汉样板。


守护独居老人,就是守护整座城市的温度。武汉康养集团将秉持“老有所安、老有所依”的使命,全力以赴把民生工程做好、做实、做暖,助力武汉建设更具韧性与温度的老年友好型社会!
来源:武汉康养集团公众号
2025年9月26日-28日,首届中国(武汉)国际银发经济博览会(简称:WISE武汉银发展)将于武汉国际博览中心举办。WISE武汉银发展由武汉市城市建设投资开发集团有限公司、保利发展控股集团股份有限公司主办,武汉国际会展集团股份有限公司、广州市保利锦汉展览有限公司、武汉健康养老有限公司承办。
本届武汉银发展展览面积20,000㎡,预计吸引300余家品牌企业,观众数量达20,000人,设置八大主题展区。

作为首个大型银发经济题材专业类展会,WISE将为企业链接中部地区民政、养老机构、金融机构、经销代理商、老年用品、家装设计师、银发领域头部KOL等核心买家;同期还将举办第九届全国中医药文化大会、首届华中养老服务发展高峰论坛等高规格行业活动,引领行业趋势风向,为企业全面链接华中银发产业及大健康核心资源。
联系我们
广州市保利锦汉展览有限公司
商务合作: 范惠珊 13751721031
参展报名: 林伟龙 15622791958
观众报名: 孙洁筠 18929590241
武汉国际会展集团
商务合作: 王 鑫 15827631157
参展报名: 杨志杰 18986006988
参展报名: 方汉桥 18502799587
观众报名: 郑 达 13628601305

